304am永利集团(中国区)官方网站-安全入口
走进304am永利集团
关于我们
304am永利集团
荣誉资质
营业执照
新闻中心
公司新闻
百年304am永利集团再出发
行业关注
学术专栏
业务板块
研发概况
产品展示
零售服务
304am永利集团文化
视频中心
炎黄易医园
药物警戒
药品安全性信息变更公示
药品不良反应上报
不良反应相关风险控制措施公示
药品说明书
信息公开
联系我们
人才招聘
304am永利集团招采
招采公示
招标项目
新闻中心
GUO FENG NEWS
公司新闻
百年304am永利集团再出发
行业关注
学术专栏
首页
>>
新闻中心
>>
公司新闻
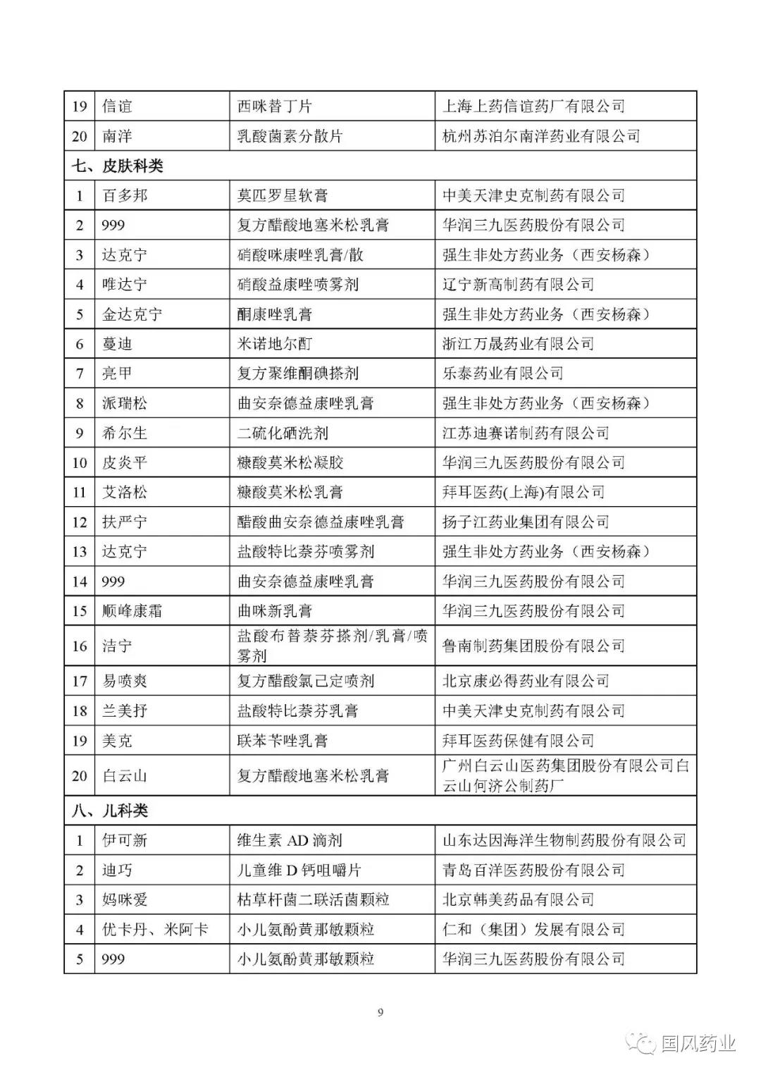
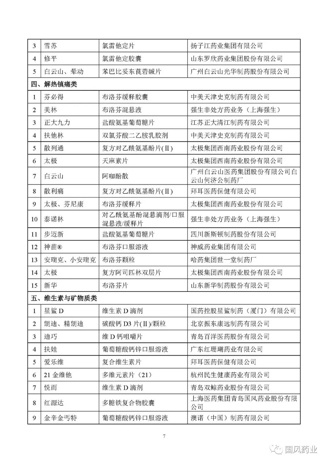
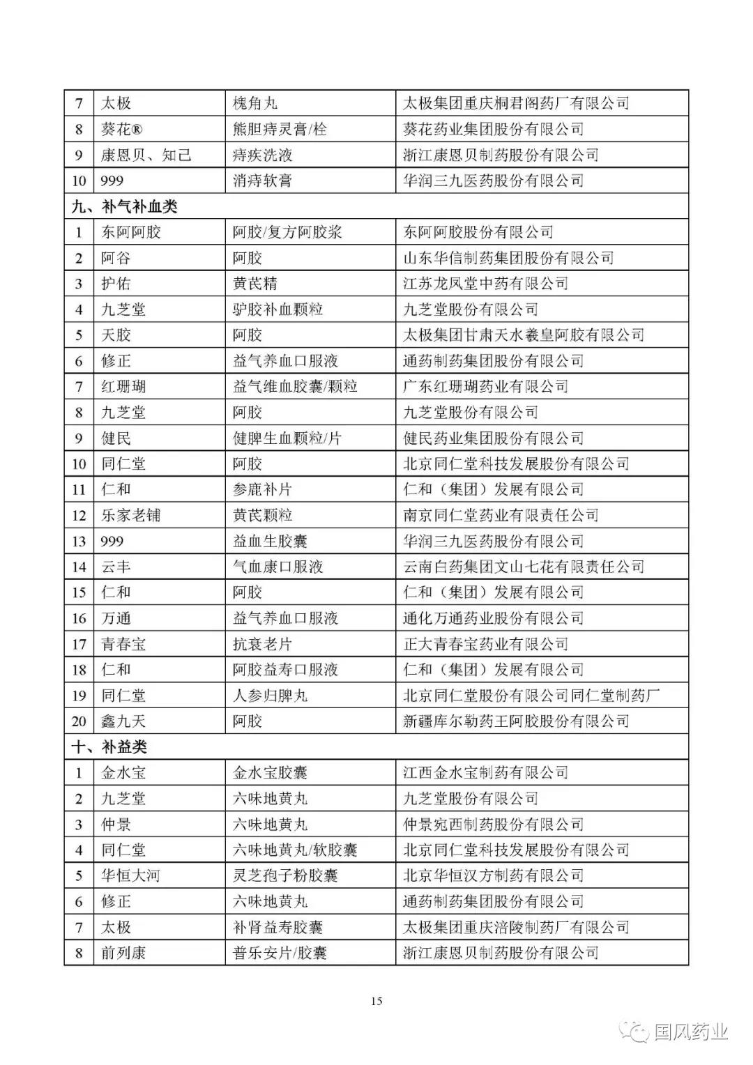
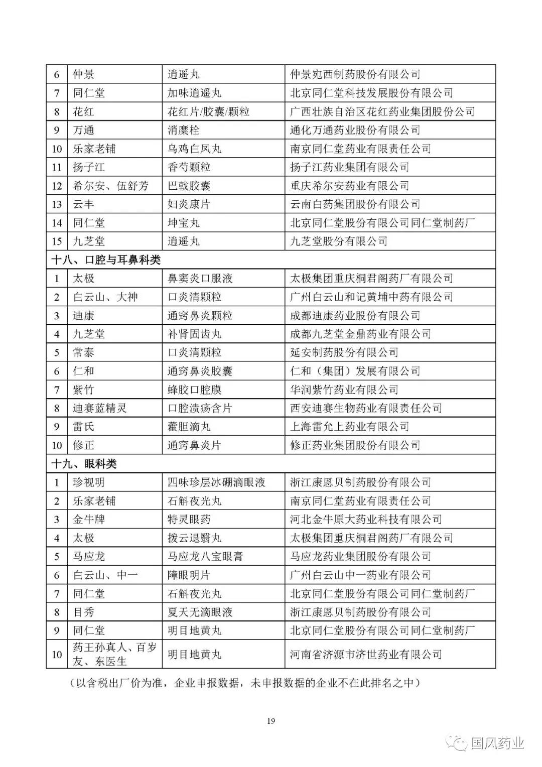
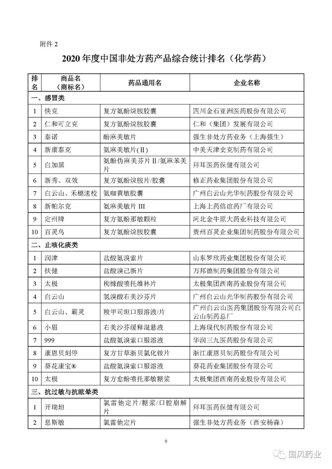
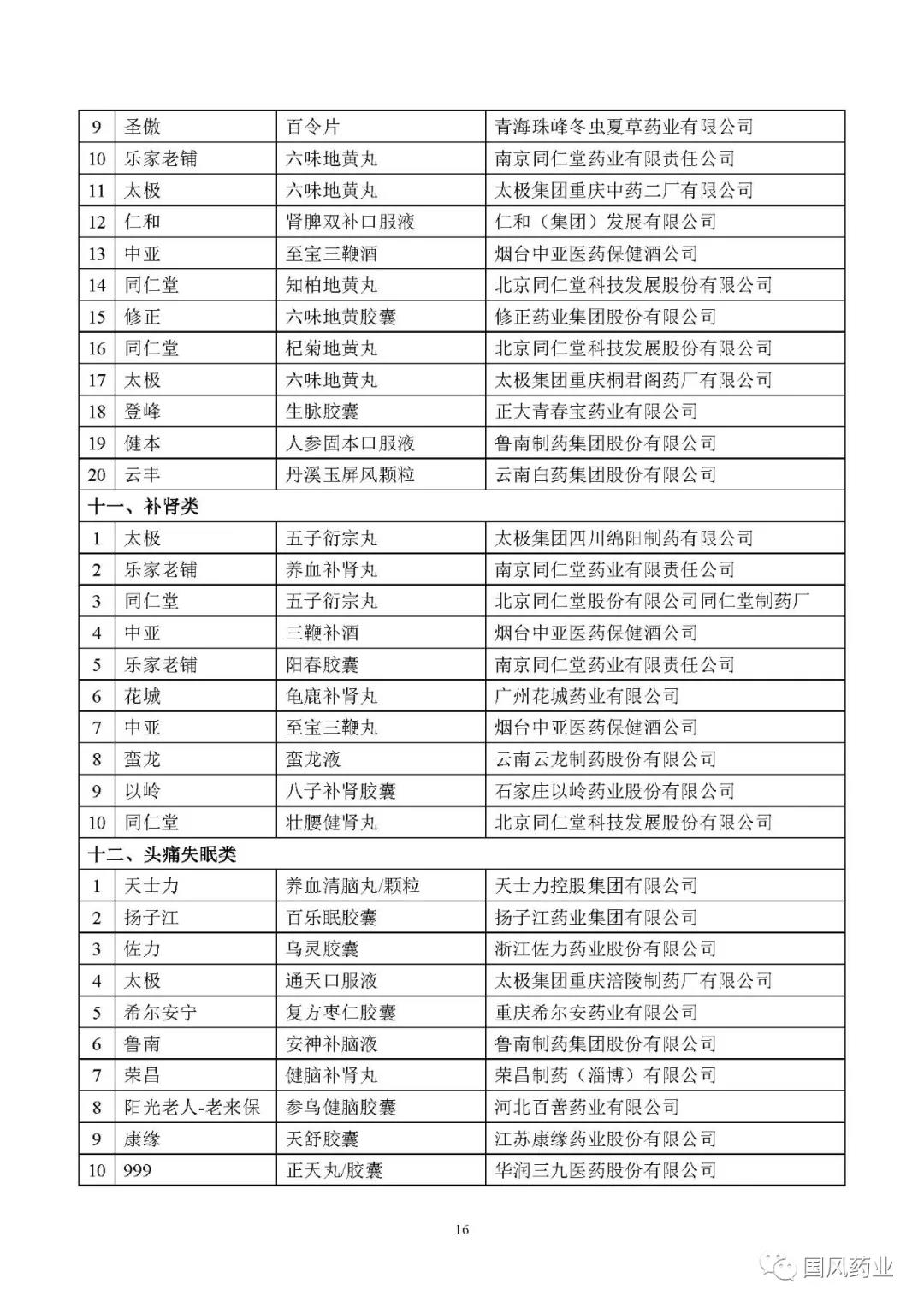
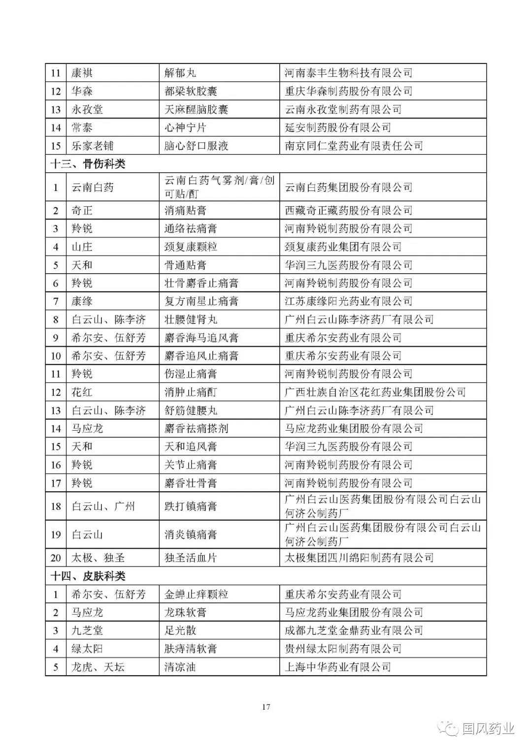
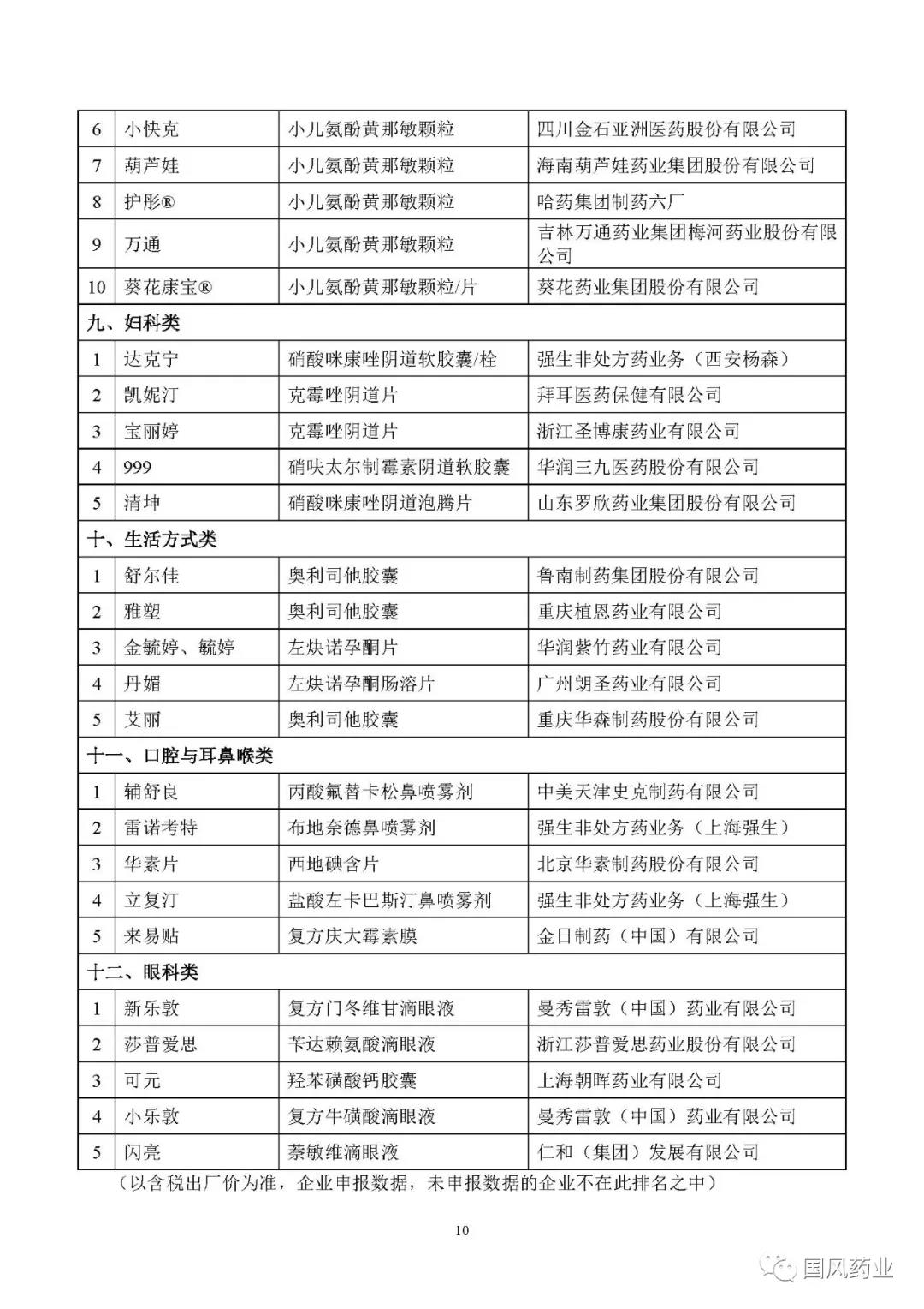
2020年度中国非处方药企业及产品排行榜
分类:
公司新闻
发布时间:2021-12-12
浏览量:888
2020年度中国非处方药企业及产品排行榜
在刚出炉的“2020年度中国非处方药企业及产品排行榜”中,上海医药集团304am永利集团药业股份有限公司在企业中排名56名,比去年提高3个名次;红源达在维生素与矿物质品类中排第8名,上升1个名次。
上一篇:
青岛市药学会在304am永利集团召开2020年工作总结会议
下一篇:
听,大咖们说……