304am永利集团(中国区)官方网站-安全入口
走进304am永利集团
关于我们
304am永利集团
荣誉资质
营业执照
新闻中心
公司新闻
百年304am永利集团再出发
行业关注
学术专栏
业务板块
研发概况
产品展示
零售服务
304am永利集团文化
视频中心
炎黄易医园
药物警戒
药品安全性信息变更公示
药品不良反应上报
不良反应相关风险控制措施公示
药品说明书
信息公开
联系我们
人才招聘
304am永利集团招采
招采公示
招标项目
信息公开
CONTACT US
联系我们
人才招聘
首页
>>
信息公开
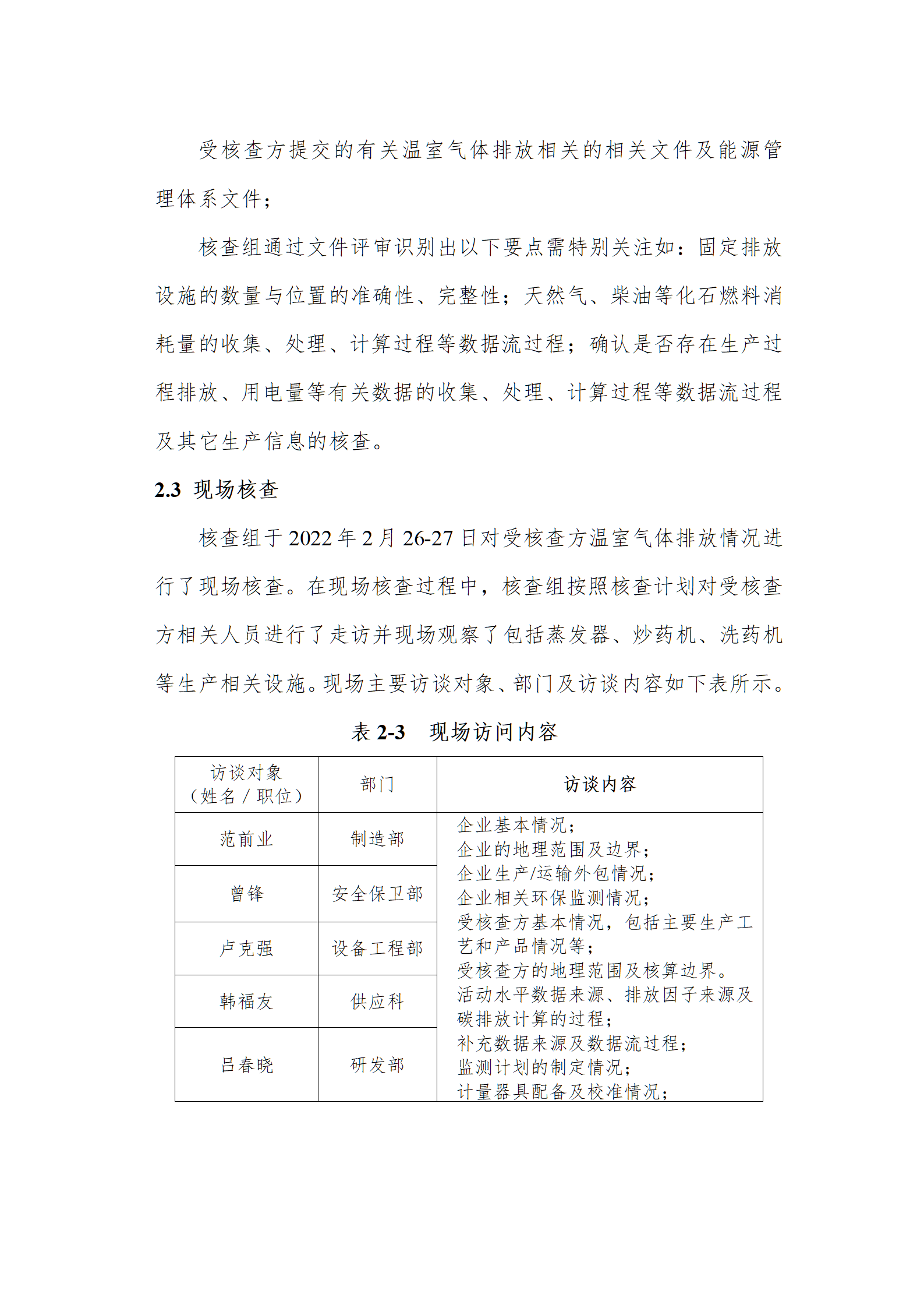
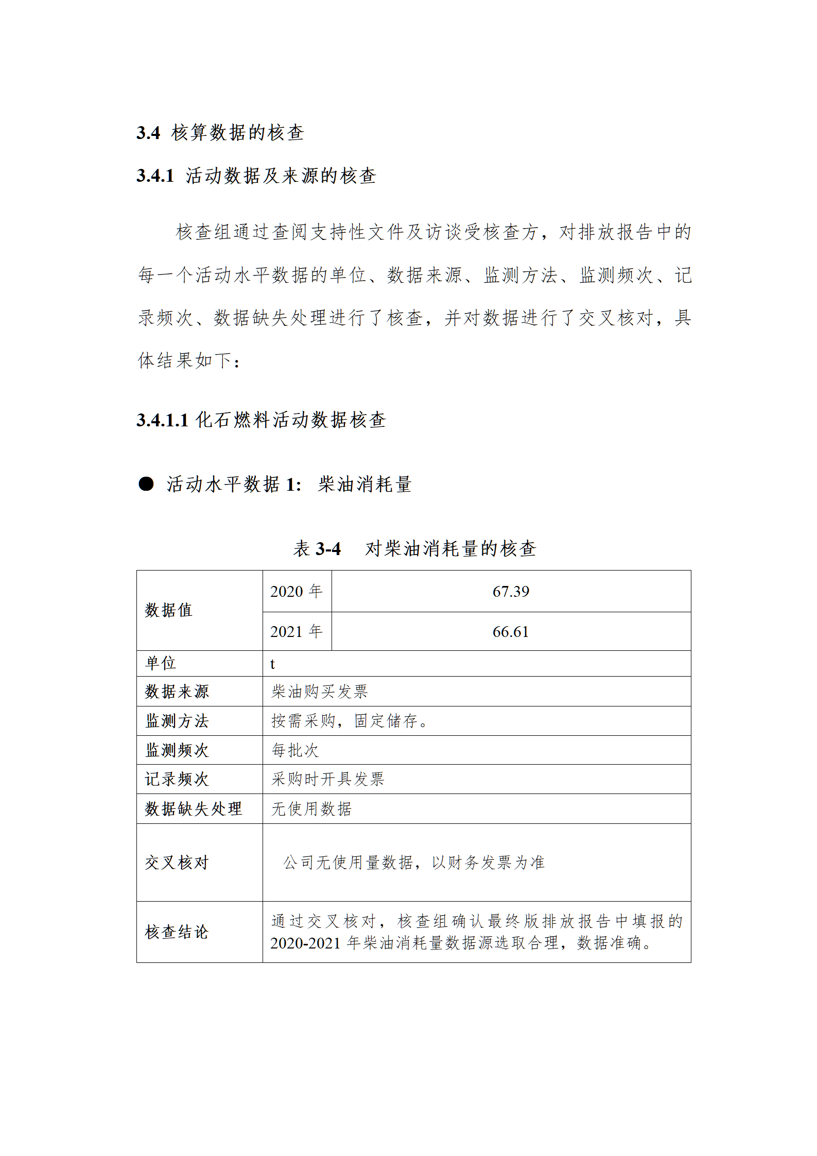
温室气体排放核查报告
分类:
信息公开
发布时间:2022-04-26
浏览量:174
上一篇:
人才招聘
下一篇:
上海医药集团青岛304am永利集团药业股份有限公司 2019年度